Тестер оптопар и стабилитронов 431.
  Чтобы не изобретать велосипед - сначала пошарил в сточной канаве под названием internet. Нашёл пару "шедевров". Настолько впечатлился, что решил сделать отдельный обзор. Почитайте, не пожалейте пять минут своего драгоценного....
  Ну а теперь будем изобретать правильный велосипед. Что нам надо:
1. Питание. К чёрту батарейки. Тестер не на каждый день. А на каждом рабочем месте - комп, поэтому питание - от USB.
2. По входу оптопары - 2 режима - вкл. и выкл., т.е. будет кнопочка. Назовём её "Тест".
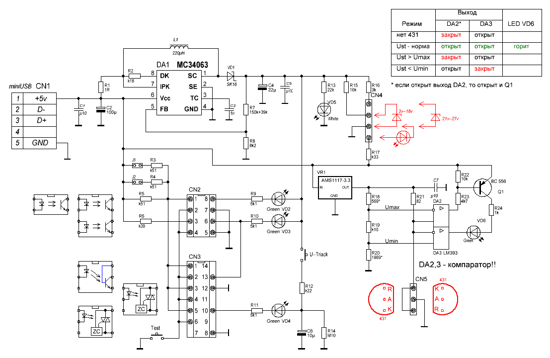
3. По выходу. Транзисторные оптопары держат 35..50 вольт, симисторные - вообще сотни вольт, поэтому ставим преобразователь и хотя бы 30 вольт даём на выход.
4. Как работает блок zero_cross в симисторной оптопаре? Вкуриваем мануал, например на широкоизвестную мотороловскую MOC3082, там на чистейшем басурманском написано:

  Т.е. напряжение на симисторе, выше которого блок zero-cross НЕ включает его при появлении сигнала на входе. Типовое значение 5 вольт, максимальное 20. Вот тут нам опять пригодится 30 вольт. И будет нужна ещё одна кнопочка. Подаём на выход оптопары 30 вольт, потом жмём кнопку "Тест" - выход НЕ должен открыться! Если открылся - либо zero-cross битый, либо его там вообще нет.
5. И чтоб два раза не вставать - присобачил схемку для проверки знаменитейших управляемых стабилитронов серии 431. Если у него замкнуть катод и REF, то будет "просто" стабилитрон с напряжением, равным порогу управляющего входа. А порог у него 2,495V ± 55mV. Делаем порог шире милливольт на 10 и рассчитываем делитель на выдачу Umin=2,43v и Umax=2,56v. Ну а чтоб всё это не зависело от напруги на выходе конкретного USB - ставим стабилизатор на 3,3 вольта....
Теперь конкретнее по схеме:

  Слева от панелек показаны варианты - что куда вставлять. Для симисторных оптопар (в т.ч. с zero-cross) - два варианта, для организации разнополярного включения симистора и блока zero-cross.
  Для сдвоенных транзисторных оптопар в нижний светодиод вдувается около 10mA, в остальные примерно 7,5mA, но с помощью каждого из джамперов J1 и J2 можно добавлять ещё по столько же.
  Для доразряда конденсатора C6 (после отпускания кнопки U-Triack и закрытия симистора) служит R14.
Преобразователь типовой, на MC34063, их везде как грязи.... R7 - составной. R7:R8 = 23:1, при этом Uвых =24FB. Т.к. FB=1,25v, то Uвых =30v.
Белый светодиод VD5 сигнализирует о наличии питания и работе преобразователя.
Если уж есть 30 вольт - не грех добавить пару резисторов и контакты CN4 для подключения обычных стабилитронов. А то маркировка типа "хрен найдёшь", то вообще стёрлась.... Номиналы резисторов R15, R16 выбраны так, чтобы ток через подключаемые стабилитроны был в диапазоне 1...3 мА. Ну а R17 позволяет проверить светодиоды, задавая ток 6..7 мА для белых и 8..10 для "цветных".
  В табличке отображена логика работы компараторов. Компараторы обычно имеют на выходе транзистор с ОК, поэтому в схему добавлен каскад на Q1. ОУ имеют на выходе два плеча, поэтому схема включения малость другая (и по входу, и по выходу), и логика работы другая - смотри вариант на листе 2 в схеме в архиве.
Т.к. у 431 анод в центре, а в нашей схеме катод и REF замкнуты - то можно втыкать в панель хоть так, хоть эдак....
R21 задаёт ток через 431 около 10mA.
Резисторы R18, R20 - составные, для подгонки порога. R18 = 68+(510//30k), R20 = 68+1k8. Сопротивления рассчитаны для "идеальных" 3,3 вольта от стабилизатора VR1. В реальности придётся подгонять R18 под конкретное выходное напряжение VR1, поэтому на плате есть место под несколько резисторов параллельно-последовательно.
  Методика проверки транзисторных оптопар:
Жмём Тест - загорается соответствующий светодиод (а то и два, если у нас сдвоенная оптопара), отпускаем - гаснет. Не загорается светодиод - лажа (хотя можно попробовать добавить тока входному светодиоду оптопары с помощью джамперов), не гаснет - тоже лажа.
  Методика проверки оптосимисторов с zero-cross:
1. Жмём Тест, держим, потом жмём U-Triack - должен загореться светодиод VD4. Отпускаем Тест - светодиод должен продолжать гореть. Отпускаем U-Triack - светодиод гаснет.
2. Жжмём U-Triack, держим, потом жмём Тест - светодиод НЕ должен загореться!!! Если загорелся - zero-cross неисправен, либо его там (в оптопаре) вообще нет! Тогда вкуриваем мануал на детальку.
3. Если п.1,2 прошли нормально - можно поменять полярность (ставили в край панельки - переставляем в середину) и повторить п.1 и 2. Всё!

Схема, плата.
Плата разведена под китайский корпус, брал на Ali.
Но потом подумал - к чёрту корпус, вкрутил стойки по углам и использую так, без корпуса....
С уважением, ваш tilikum.