Обзор устройств из интернета на тему "тестер оптопар".
Заставь дурака богу молиться - он и лоб себе разобъёт.
Vox populi
Думал - зачем изобретать велосипед, наверняка уже кто-нибудь что-нибудь да слабал. Да, есть конструкции, да такие что дух захватывает!
Итак, намба ван - минималистичный шедевр:

1. Чел боится что сию гениальную схемку у него сопрут, поэтому наложил водяной знак в виде названия сайта. Чел владеет графическим редактором! Три раза "КУ"!!! Лучше бы этот дебил выучил закон Ома...
2. Ограничительные резисторы? Не, не слышал... Ток через выходной транзистор и светодиод ограничен только сопротивлением открытого транзистора и внутренним сопротивлением батарейки. А если выходной транзистор прошит или входной светодиод? Бедная батарейка!
3. Чертовски радует "логика" автора (цитата): "если оба светодиода светятся, то проверка оптопары прошла успешна."
Два пинцета заставят светиться оба светодиода, но, по "логике" автора, это эквивалент рабочей оптопары! И опять же - бедная батарейка!
Ну и выделил заявку на "отлично" по русскому языку....
4. Схема нарисована - вырви глаз "взорви мозг", хотя всего 4 детали. Но это так, придирка уже по-мелочи....
Теперь схемка покруче - намба ту.
Первый вариант творения:

Автор честно признался что спёр схему где-то в инете и взял за основу.
Транзисторы p-n-p в оптопарах уже как-бы намекают. А цепочка с красным светодиодом просто вопит о том, что у прото-автора "страсть к мелким эффектам" (© Шерлок Холмс). Но нашему автору это по душе, его ничего не смущает.
Развитие схемы это подтверждает.
Про Socet я уж молчу - пусть с этим бусурмане разбираются, у нас своих "албанцев" хватает....
Правда в этой схеме реально можно проверить оптопару, ибо можно сделать On/Off.

Схема v2.1
Светится как новогодняя ёлка!
"Страсть к мелким эффектам" нынче обычно проявляется в виде стёба.
Вот стёб в чистом виде и неуважение к со-форумчанам. Вылил им гуано на мозги. За такое надо сразу аккаунта лишать. Куда только админы смотрят....
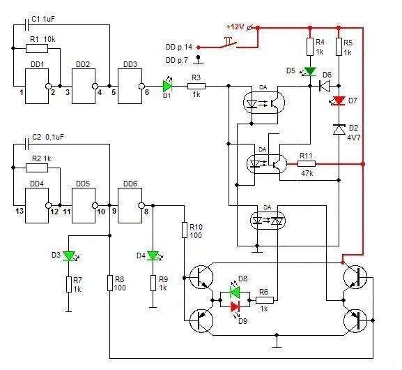
Кстати, про проверку симисторных оптопар: если симистор пробит - гореть светодиодики (рядом с R6) будут также, как и при рабочем. Обнаруживается только обрыв (или "неоткрытие") симистора. Чтобы отличить пробитый симистор от рабочего, надо понизить частоту верхнего генератора до нескольких герц (например увеличив R1 до 220 кОм, тогда будет в районе 3 Гц). Тогда при пробитом симисторе светодиодики (рядом с R6) будут светиться постоянно, а при исправном - моргать с частотой генератора.
С оптопарами с zero-cross тут ещё веселее....
А может автор не стебётся, а просто дурак? Я б поверил, но автор тут же выложил фотки устройства (см. ниже).

Красиво, культурно, ничего не скажешь.
Zero-панельку не пожалел, наверно мешками ежедневно проверяет.
Правда непонятно что и куда в эту панельку устанавливать. Тоже неуважение к людям - сказал "А", говори и "Б". А то один "гений" выложил схемку, а сотня человек должна напрягаться, сравнивать схему с платой в попытке понять что куда вставлять для проверки....

Если присмотреться - схема-то сделана правильно, в базы моста сигнал подаётся через резисторы, а светодиоды - на землю, на них тоже через резисторы.... Т.е. у автора схема сделана по правилам, но он СПЕЦИАЛЬНО её исказил (не пожалел времени!), и выложил на форуме натуральное гуано - ешьте, дорогие форумчане!

Один из форумчан не поленился и по плате восстановил схему.
Меня напряг R11. Оказывается это для проверки специализированных оптопар 6N137 (для передачи цифровых сигналов на скоростях до 10 MBd) - желающие сами могут найти мануал на неё. Питается от 5v, естественно. Но стабилизаторы придумали трусы - подаём 12v через R11 и OK!! На схеме, правда, совсем не понятно куда подаётся напряжение через R11 - ибо нарисована простая транзисторная оптопара... Но присобачили R11 к ней креативно!
Ну и намба фри - бог, как говорится, троицу любит. Я когда только название сайта прочитал, сразу понял - 100% пойдёт третьим. Теорию пропускаю (там есть она!!), сразу покажу практический результат:

Сделано по схеме "намба ван", но питается не от "пятака" на 3 вольта, а от обычной пальчиковой на 1,5 вольта. Два светодиода последовательно от 1,5v - perpetuum mobile отдыхает!
Дебилизация населения detected.... Суровые 90-е, внедрение Болонской системы вообще и ЕГЭ в частности даёт о себе знать, да так что дебилизм уже прёт изо всех щелей!
«Д, Б.!» (С.В.ЛАВРОВ)
С уважением, ваш tilikum.