Переделка холодильника с инверторным/линейным компрессором под обычный.
6 января 2024
Теория "на пальцах":
- "Обычный" компрессор - компрессор с электродвигателем, имеющим две обмотки - рабочую и пусковую. Пусковая подключается через тепловое реле, которое и отключает пусковую обмотку через некоторое время после старта.
- "Инверторный" компрессор - компрессор с классическим трёх-фазным электродвигателем. Собственно инвертор (электронная схема) создаёт 3 искуственных фазы, да ещё часто с регулируемой частотой (обычно в пределах 50-150 Гц) для этого движка.
- Линейный компрессор - компрессор с линейным электродвигателем (всего одна обмотка). Стоит тот-же инвертор, что и в предыдущем пункте, но используется только одна фаза. Ещё бывает что единственная обмотка имеет отвод, и стоит реле, которое подключает в работу либо часть обмотки, либо всю обмотку.
В основном на переделку несут модули холодильников LG, но уже есть опыт и по холодильникам других фирм. Проще всего с самсунгами - там обычно есть место под реле компрессора, да и процессор на некоторых модулях сразу выдаёт сигнал и на включение инвертора, и на включение реле - собственно и делать-то почти ничего не надо, впаял реле - и всё. Если нет сигнала на реле - тогда сигнал на включение инвертора (обычно это ШИМ-сигнал) "выпрямляем" - транзистор - реле - всё! Также поступаем и со всеми остальными, где инвертор управляется ШИМ-сигналом - всякие Midea, DEXP.
С модулями LG такое не прокатывает - там инвертор управляется этакой цифро-аналоговой кодовой посылкой (и ширина некоторых импульсов там меняется, и число импульсов), которая повторяется каждые пару секунд.
А началось всё однажды с этой статьи, в которую меня ткул один постоянный клиент, мастер по ремонту холодильников, со словами: "Можешь сделать такое?".
А чего же не сделать за нормальный прайс? Схема есть, прошивка есть. И всем выгодно - владельцу холодильника, мастеру и мне! И понеслось!
Но однажды принесли модуль, который не хотел работать с этой "обманкой" - пришлось разбираться с сигналами (логический анализатор в помощь) и писать новую прошивку. На сегодня таковых под разные LG у меня уже 6 штук - для модулей EBR76/77/80/81/82/83/85/87xxxx.
Однажды был Panasonic - но там с обратной связью, чтобы снять все сигналы - надо иметь рабочий инверторный компрессор, а он-то и сдох, так что "победить" эту штуку не удалось, т.к. без правильных ответов от инвертора основной процессор быстро вываливается в ошибку.
Ну и последний успешно переделанный модуль - творение сумрачного тевтонского гения - Liebherr GNP 3225 с инвертором Embraco серии VESF (отдельный модуль!). Да, пришлось помучаться, пока пазл в голове сложился. Причём там возможны варианты:
1. Вышел из строя компрессор - ставим обманку с реле и обычный компрессор.
2. Вышел из строя инвертор - ставим дешёвый инвертор Embraco предыдущего поколения (серия EM), он управляется ШИМ-сигналом, а обманка идёт без реле - она выдаёт ШИМ на инвертор.
Прошивки, естественно, слегка разные. Но плата такая же, как и под LG.
Как сейчас всё это выглядит? Вот обманка для LG:
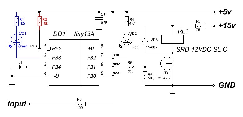
А здесь схема, плата
Плата и под узкие, и под широкие корпуса, т.к. одно ПО написано под Tiny13A, а другое под Tiny45.
Стабилизатор на 5v не ставлю - зачем, если на модуле LG всё есть? Схема:
Процесс переделки.

Исходный модуль LG. Отмеченые детали надо выпаять - это будут наши трофеи. И открутить радиатор.
Желающие могут и микросхему инвертора демонтировать - но поверьте, это непростое дело.

Наши трофеи - радиатор, предохранитель, шунт (резистор на 0,1 Ома 1W - на некоторых модификациях стоит чип ACS712-05), операционник LM358, схема сброса KIA7042 в корпусе sot-89, электролит 56мкФ 450v (инвертора нет, нагрузка меньше, можно уменьшить ёмкость, заодно и бросок тока при включении уменьшится),
три мощных резистора на 1 МОм и тошибовский микроконтроллер с ARM ядром.

Микросхему инвертора необходимо отрезать от 15v, 220v. И отрезать лишнее от разъёма компрессора.

Убрали ненужное. Отмечены точки подключения обманки - земля, +5v, +15v и сигнал с коллектора оптопары.

Испытания. Вместо термодатчиков подключена планка с обычными резисторами. Светодиод на обманке горит - задержка включения компрессора. В своих программах ставлю обычно 1-1,5 минуты. Плата обманки закреплена путём посадки реле на клей-пластик из термопистолета. Силовые провода на разъём компрессора: фаза через контакты реле, нейтраль напрямую.

update февраль 2025 - устал травить/сверлить, да и цены на стеклотекстолит фольгированный взлетели в небеса, поэтому осенью 2024 заказал платы у китайцев (NextPCB)с учётом возможных апгрейдов.
1. В зависимости от программы ставиться либо Tiny13A (узкий корпус), либо Tiny45 (широкий корпус).
2. Можно установить стабилизатор на 5v.
3. Также возможна установка микроконтроллеров Padauk PMS150/PFS123.
P.S. - наткнулся тут на статьи и видосики про то, какие обманки делают - это 100% пациенты моего виртуального лепрозория!
С уважением, ваш tilikum