Ремонт и модернизация светодиодного фонаря ФОТОН PB-0303. Часть 3.


3 января 2024

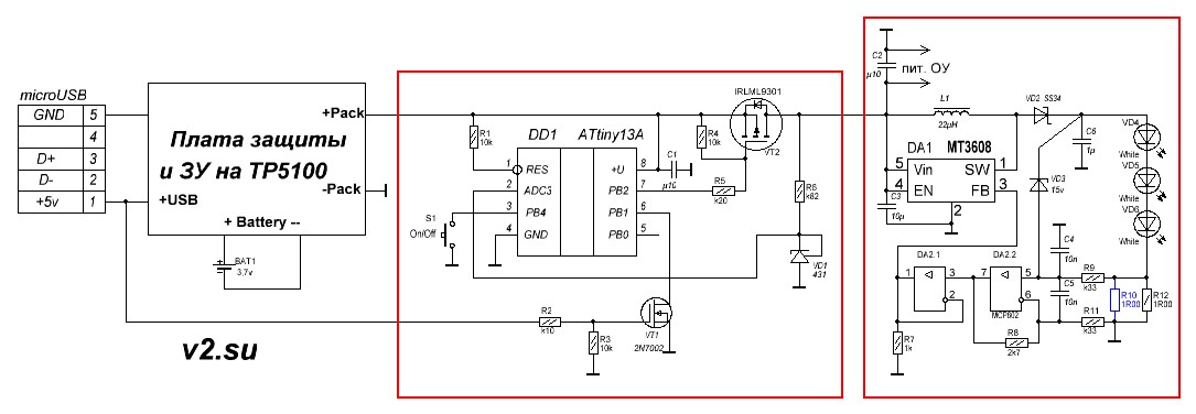
Продолжение предыдущего, "цифрового", варианта модернизации.
Добавлен повышающий (step-up) преобразователь напряжения на супер-распространённом чипе MT3608. Светодиоды включены, естественно, последовательно.
Для уменьшения потерь на шунте применён усилитель на ОУ. При одном резисторе в шунте ток через LED будет примерно 70-75мА (P=0,22-0,24W), при двух - 140-150мА (P=0,45-0,48W).
Стабилитрон спасает чип MT3608 при обрыве цепочки LED или проводки (при испытаниях).
В качестве аккумулятора использовал "спарку" 18650 - поэтому в качестве зарядки взял модуль на TP5100, ток заряда =1А (задаётся шунтом - смотрите внимательно что там китайцы поставили!). Можно поставить LiFePO аккум и модуль зарядки на TP5000 (опять же надо контролировать в какой режим он включен - 4,2v (для LiIon) или 3,6v (для LiFePO) !!!).
Если нет "родных" светодиодов - купите таких. Доверять что они 0,5W я бы не стал - надо проверять, а без проверки как 0,25W поставить можно - один резистор 1 Ом в качестве шунта, и все дела. Главное - они по размерам как родные от Фотона.



А здесь схема, плата, прошивка, фьюзы.

С уважением, ваш tilikum