Ремонт и модернизация светодиодного фонаря ФОТОН PB-0303. Часть 2.
7 октября 2017
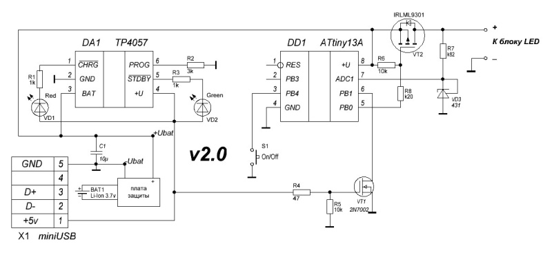
"Цифровой" вариант модернизации. Контроллер - Tiny13A. Его функции: включение и выключение (при нажатии на кнопку), контроль питания и выключение при снижении оного ниже установленного порога, выключение при подключении зарядного устройства (видно с помощью VT1).

  Как контролируется питание:
Формула получаемого от АЦП результата (для 8-ми_битного режима!) - ADC = 256Vin/Vref. Т.к. у нас Vin = 2,5v, а Vref = Vbat, то получаем ADC = 640/Vbat. Исходя из нужного нам порога легко выводится нужное нам число-константа (Ku) для программы - для порога 3,5v будет Ku=182.
  Аккумулятор фонаря меняем на Li-Ion. Я взял пару нормальных банок от ноутбучного б/у аккума (они там всё равно в параллель). Типовая ёмкость применяемых в этих аккумах банок 2200/2600 mAh, даже если ёмкость б/у упала вдвое - получим более 2-х A*h - вполне нормально, тем более даром.
  Контроллер заряда - TP4057, ток заряда задаёт резистор R2 - 300mA. При таком токе контроллер греется вполне допустимо.
  Хотя штатная зарядка легко модернизируется до +5v/usb (там на плате уже всё для этого разведено), но не выдаёт нужный ток, поэтому не пригодна к эксплуатации с модернизированным фонарём.....
А здесь схема, плата, исходники в формате AB, прошивка.
Плата, для таких габаритов, я считаю, получилась очень удачная - всего 1 перемычка и 2 висящих на одной ноге светодиода. Кнопка и пластиковая обечайка - штатные.
Разъём - miniUSB. Желательно иметь шнур с угловым mini-USB, т.к. обычный вставляется впритык из-за закругления ручки.




   Возможности дальнейшей модернизации:
1) Программные. Введение таймера. Жмём долго при включении кнопку - включается таймер обратного отсчёта.
2) Аппаратные.
   а) Применение Tiny45 - отпадает нужда в цепочке R7-VD3.
   б) Замена 0,5W светодиодов на 1W + замена токоограничительных резисторов на стабилизаторы тока типа AMC7135, CN5612.
   в) Применение импульсного понижающего инвертора (увеличение КПД, выжимаем максимум из аккумов при неизменной яркости).
Последние 2 пункта - это надо модернизировать плату блока LED. Места там хватает.
3) Программно-аппаратные. При применении чипа CN5612 возможно введение регулировки яркости и отпадает надобность в коммутирующем светодиоды полевике.
С уважением, ваш tilikum