Вспомогательное устройство для ремонта аккумуляторов ноутбука
  Ничего особо не изобретал, всё давно известно. Просто как вариант реализации.
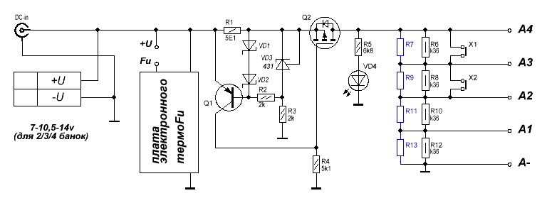
  Смысл девайса: отключаем контроллер аккумулятора от Li-Ion банок и подключаем к данному девайсу. За счёт внешнего регулируемого источника на резисторах создаётся падение напряжения - эквивалент ЭДС банок.
  По схеме:
а) Перемычки (джамперы) Х1 и Х2 - для того чтоб можно было работать с 3-х и 2-х баночными аккумами (без перемычек - с 4-х баночными).
б) На транзисторах Q1 и Q2 собран ограничитель тока (мало ли что вы там случайно замкнёте или само сгорит!). Схема взята из журнала Радиолоцман №4-2017, стр.34, только слегка усовершенствована - один из резисторов заменён на диоды Шоттки VD1 и VD2. Нюансы в схеме в формате sPlan.
в) На плате есть место для подключения в будущем электронного эмулятора трёхвыводного предохранителя.
г) На плате установлено 2 разъёма для подключения питания - один под зажим провода, второй - джек 5,5*2,1.
д) Резисторы делителя надо взять либо 1%-е, либо - есть место для впайки "корректирующих" R7/9/11/13. Включаете, измеряете напряжение на резисторах и с помощью нехитрых расчётов получаете номиналы "коррекции".

  Плата данного девайса + схема в sPlan.
И фото готового девайса.
С уважением, ваш tilikum.