Имитатор аккумулятора.
22 декабря 2023

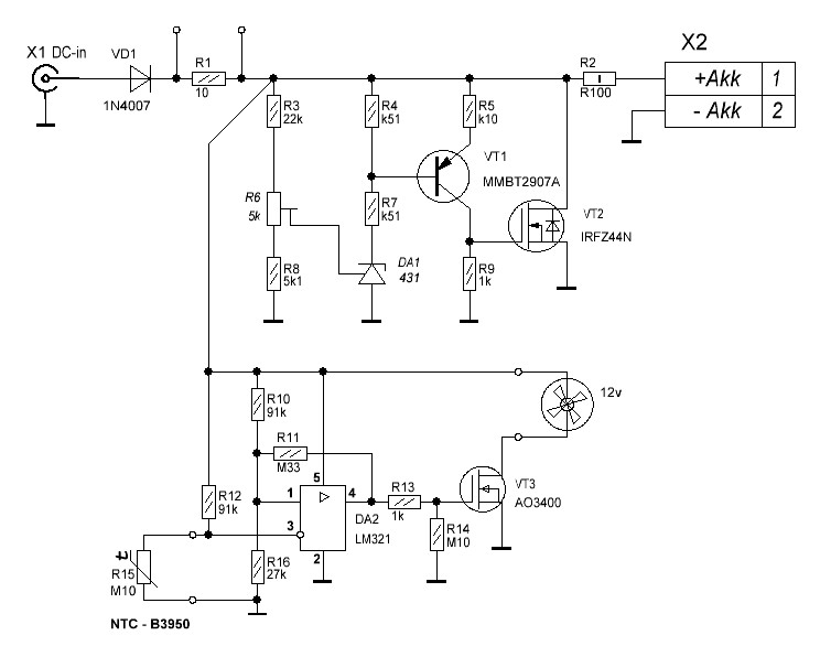
  Для проверки зарядных устройств. Взято здесь.
Добавлен резистор R1 и схема на ОУ для управления вентилятором (передрано отсюда и отсюда).
Схема в SPlan, плата в SLayout.
Радиатор - "трофейный", от переделки инверторных холодильников LG на обычный компрессор. Стоят на силовом чипе инвертора. Попадаются двух размеров - этот из тех, что "побольше". По прикидкам, температуры включения и выключения вентилятора - 60 и 52 градуса Цельсия.
Можно использовать не только с лабораторным БП, но и с любым БП на 12v - выкручиваем R6 на максимальное напряжение (по схеме - в нижнее положение), подключаем через джек адаптер и начинаем крутить R6 до появления тока через цепочку VD1-R1 (для этого, собственно, и сделаны контакты у R1 - от цанговой панельки для микросхем в DIP-корпусе).
VT1 и VT2 - из тех, что были под рукой. Терморезистор - MF52A с характеристикой B3950.
По грубым прикидкам с таким радиатором и постоянно работающим вентилятором имитатор долговременно (минут 15-20 точно) может поглощать 1,5-2 Ампера - для целей ремонта этого вполне достаточно.

В радиаторе просверлено 3 отверстия - одно для крепления полевика и два - для пропуска проводов от вентилятора.
Вентилятор 40*40*10.
Радиатор с этой стороны имеет 2 небольших гребня - справа на гребень наклеен термоскотч в два слоя, чтоб "не коротнуло".
Пластина под винтом крепления полевика прижимает термодатчик.
Т.к. рёбра радиатора имеют широкий шаг, то для крепления вентилятора вклеены 2 пластины подходящей ширины и странной геометрии с учётом нюансов.
Чертёж пластин.
С уважением, ваш tilikum.