Электронная нагрузка для тестера аккумуляторов HW-586.
22 октября 2019
  Недавно писал в соответствующем разделе про тестер аккумуляторов HW-586 и его братьев-близнецов. Решил исправить его самый главный недостаток и подковать, так сказать, эту китайскую электронную блоху.
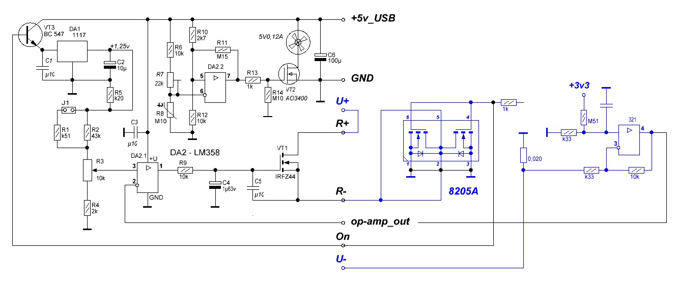
  Итак, подкова схема:
  На ОУ DA2.1 и полевике VT1 собран классический стабилизатор тока. В качестве сигнала с шунта использован сигнал с ОУ 321 с платы HW-586. Т.к. его усиление равно 30, то для нас эквивалентное сопротивление шунта равно 0,02*30 = 0,6 Ома. Исходя из этого и расчитывались номиналы резисторов вокруг переменного резистора R3 - R1, R2 и R4. И вот что получилось:

Номинал R2 можно даже чуток увеличить для уменьшения минимально задаваемого тока.

  Должен заметить что всё затачивалось, в основном, под тестирование Li-Ion аккумуляторов. Поэтому максимальный ток схемы 2А. Мне больше не надо.
  Вторая половина ОУ используется для управления вентилятором - всё передрано отсюда и отсюда.
  Датчиком служит терморезистор R8. Мне попался на 100 кОм, потом посмотрел - а в компьютерных блоках питания применяются, в основном, на 10 кОм - для их применения понизьте номиналы R6, R7 в 10 раз.
  Датчик обёрнут в термопрокладку и зажат между фланцем VT1 и платой (транзистор стоит фланцем к радиатору).
  Радиатор небольшой, от видеокарты, первый подходящий, подвернувшийся под руку. По упрощённым расчётам может рассеивать до 6 Вт, что позволяет использовать его без вентилятора при токах до 1,5А. А уж с вентилятором.... Кстати, при первом тестировании схемы был задан ток 620мА (т.е. ~2.4W) и цикл включения вентилятора был 1 минута 26 секунд, а включался он на 15 секунд (в начале, далее не следил).
  Разъём на плате HW-586 укорочен заменён, теперь только клеммы для подключения аккумулятора.
  Тонкости схемы: "ненужный" резистор R5 - желающие могут, для начала, не впаивать его - и посмотреть что получится. Я тоже сначала накололся - думал чип стабилизатора битый (был б/у), поставил другой - опять лажа. Пришлось вкуривать мануал. 
По результатам сборки "прототипа" все лажи огрехи в схеме и на плате исправлены.
Update 22.11.2023: Полевик-коммутатор в схеме HW-586 теперь, собственно, не нужен, да и не выдерживает он более 15v - поэтому ещё один небольшой апгрейд. К тому же схема HW-586 не соответствует тому, что рисуют в этих ваших тырнетах - на неинвертирующий вход ОУ подаётся смещение примерно 2mV, а с шунта снимается отрицательное напряжение (посмотрите как он включен!). Короче - схемотехника сумрачного китайского гения....

  Что нужно сделать: выпаять сборку 8205А и закоротить её ножки 1-2-3 (или соединить контакт "R-" с землёй). А сигнал управления сборкой подать на новый транзистор VT3 в моей схеме (контакт On).
Схема в SPlan, плата в SLayout.
С уважением, ваш tilikum.